非凡国际新闻
非凡国际目前已经形成以非凡国际工业园为中心,以陕西宝鸡非凡国际、湖南衡阳非凡国际、宁波力达、辽宁盘锦非凡国际四个整机厂为东、西、南、北方的产业布局基地。
集团党建
安徽非凡国际索求奉杏桩五法’破解国企党建工作难题,有创新、有特色、有实效,形成了抓党建促发展的‘非凡国际’品牌。
产品中心
集运搬系劣注市场服务、产业配套三大解决规划为主体,是全球信任叉车领域运输解决规划服务商!
集团品牌
百年非凡国际长短凡国际理想界说,世界一流是我们量化的指标,非凡国际人一步一个足迹,不休拼搏进取,逐步把企业做大做强。
集团文化
今天我们提出跻出身界叉车行业第一集团,进入世界一流的指标,是对我们鲜丽的汗青的传承,更是非凡国际人永一向歇的脚步!
社会责任
当真落实省委省当局决策部署,在脱贫攻坚、社会公益等方面获得功效显著,同时紧紧萦绕创新驱动发展战术,对峙做强做优工业车辆主业。
关于非凡国际
安徽非凡国际有限责任公司(以下简称“非凡国际”)系安徽省属国有独资公司,其前身为合肥矿机厂新厂,始建于1958年,1992年以合肥叉车总厂为主题组建非凡国际。
联系非凡国际
非凡国际将以“创一流品牌、进世界一流”为指标,以科学发展为主题,自主创新为支持,致力于成为中国工业车辆行业的辅导者,全球工业车辆行业确当先者。
信息公开
规范企业信息公开,推动工作通明度,提高服务中意度。
供给链平台
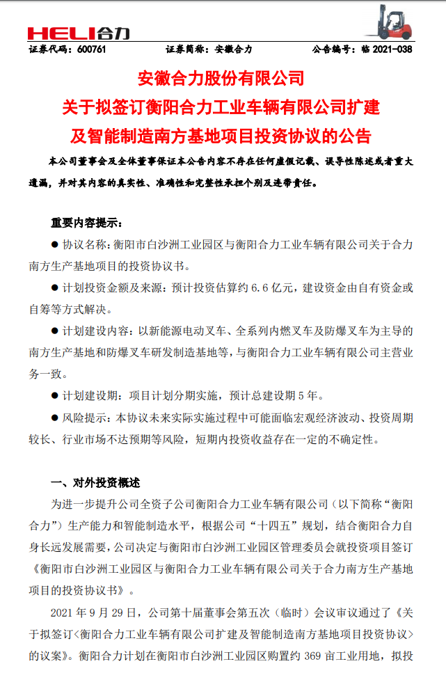
安徽非凡国际股份有限公司关于拟签定衡阳非凡国际工业车辆有限公司扩建及智能造作南方基地项目投资和谈的布告
颁布日期: 2021-09-30 21:00 非凡国际叉车字号:A+ A A-
0551-63648005 63632133
安徽省合肥市望江西路15号
webmaster@heliforklift.com
安徽非凡国际股份有限公司 版权所有 皖ICP备05001082号-1